КемИнС инжиниринг

Телефон

Очистка газов регенерации процесса каталитического крекинга

Сегодня, из-за постоянно повышающихся экологических требований, нефтеперерабатывающие предприятия сталкиваются с необходимостью разработки мероприятий, способствующих снижению уровня промышленных выбросов в окружающую среду.
В частности, это касается таких вредных выбросов как оксиды серы (SOx), азота (NOx), монооксид углерода (СО), сероводород (H2S), различные механические загрязнения и др.
Одним из главных и крупнотоннажных процессов современной нефтепереработки, за которым установлен особый контроль, является процесс каталитического крекинга вакуумных дистиллятов. 

Экологическая проблема данного процесса заключается в непрерывном уносе микросферических частиц катализаторной пыли, а также большого количества оксидов серы и азота из зоны регенерации отработанного катализатора. Далеко не все промышленные установки оборудованы системами, способными к эффективной очистке отходящих дымовых газов процесса. 


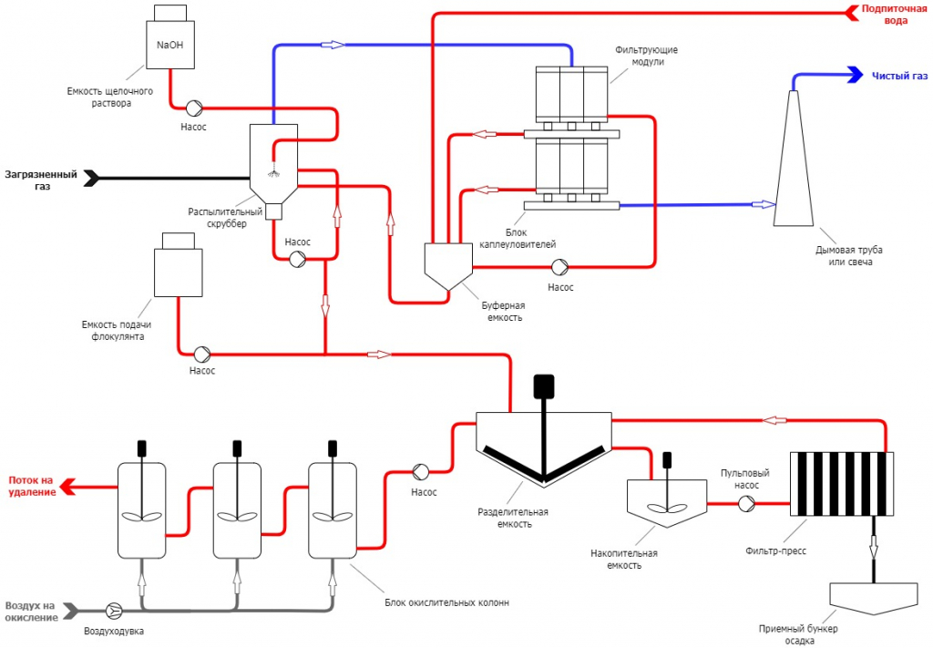
Компания «КемИнС» предлагает комплексную систему мокрой очистки дымовых газов узла регенерации.

1. Загрязненный газ подается в скруббер, где происходит его контакт с абсорбентом -раствором каустика. Мелкие частицы катализаторной пыли улавливаются абсорбентом и отделяются от газового потока, а оксиды серы, реагируют с щелочью с образованием сульфитов и сульфатов натрия.

2. Газ направляется на блок фильтрующих модулей и каплеотделителей, в которых происходит удаление неуловленных частиц катализатора и отделение воды от газового потока, после чего очищенный газ выбрасывается в атмосферу.

3. Скрубберная жидкость смешивается с флокулянтом и направляется в разделительную емкость. Осажденные твердые частицы отбираются в виде пульпы, которая подается на фильтр-пресс. 

4. Поток, отбираемый с верха разделителя, поступает в окислительные колонны, где сульфиты окисляются до сульфатов, после чего направляется на очистные сооружения предприятия. Также отходящий поток возможно переработать путем кристаллизации образованных солей


Схема очистки газов регенерации процесса каталитического крекинга:

 

Вверх

Cookies

Нажмите «ОК», если вы соглашаетесь с условиями обработки cookie и данных о поведении на сайте, нужных нам для аналитики. Запретить обработку cookie можете через браузер.